2026-03-18
「ずっと世田谷事業」にNO!予算の組み替え動議を提出しました。
世田谷区議会議員、桃野芳文です。
世田谷区議会は現在、予算特別委員会の会期中。
本日までに、総括質疑、常任委員会(企画総務・区民・福祉・都市整備・文教)の領域ごとの質疑を終え、残りは来週月曜日の補充質疑を残すのみとなりました。
これまで桃野が、会派を挙げて明確に、反対の意見を述べてきた「ずっと世田谷事業」については、3月16日の都市整備委員会所管質疑でも他会派からも厳しい意見が出ていました。
以下、関連ブログです。
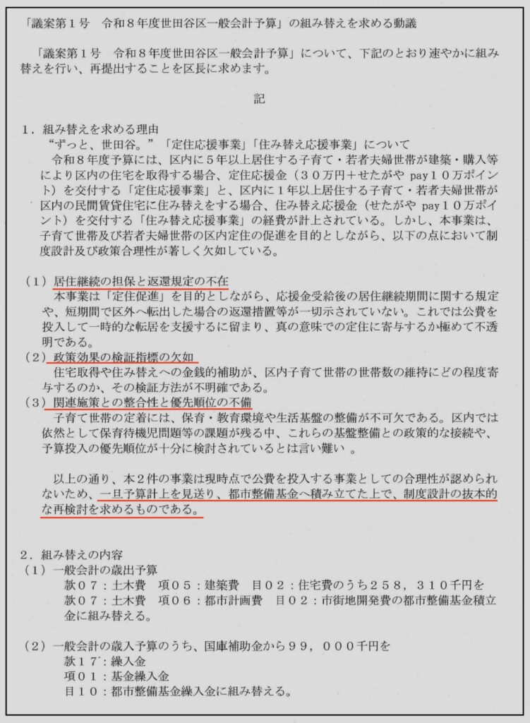
区長曰く「世田谷区内は不動産が高く子育て世帯が区外に転出してしまう、それを防ぐためにお金を配る。」とのこと。
子育て世帯が区内で住宅を取得する場合には現金30万円とせたがやPay(電子マネー)を10万ポイント支給。賃貸住宅の住み替えの場合はせたがやPay(電子マネー)を10万ポイント支給するというのです。
こんなおかしな税金の使い方に桃野は賛成できません(反対理由については上記ブログも参照ください)。
ということで、3月16日の都市整備委員会所管質疑の内容も鑑みて”予算の組み換え動議”を提出しました。
ずっと世田谷事業の関連予算、2億5831万円を都市整備基金へ積み立てた上で、施策に対する抜本的な再検討をと、区長に求める内容です。
本日、予算特別委員会の運営委員会で扱いが決まり、3月23日の補充質疑後に議題となります。
他会派の議員(特にこれまでこの施策に強く反対の意見を述べている議員)の賛同も得て可決に漕ぎ着けたいと思います。

関連記事













コメントを残す